设为首页
收藏本站
开启辅助访问
切换到宽版
登录
立即注册
只需一步,快速开始
微信扫一扫,快速登录
快捷导航
发布信息
搜索
搜索
全站首页
Portal
社区聚焦
论坛
BBS
导读
Guide
排行榜
Ranklist
签到
圈子
Group
本版
文章
帖子
圈子
用户
南京蟠龙网
»
论坛
›
同城生活
›
谈天说地
›
2026年增值税新规下电商交税注意事项
返回列表
发新帖
查看:
16
|
回复:
1
2026年增值税新规下电商交税注意事项
[复制链接]
微信扫一扫 分享朋友圈
已有
338688
人穿越成功
教程:手机怎么扫描二维码
潘小白
潘小白
当前离线
积分
77773
29
主题
71
帖子
7万
积分
大佬
积分
77773
收听TA
发消息
发表于
昨天 09:50
|
显示全部楼层
|
阅读模式
2026年新规出台,电商如何交稅,有哪些注意事项,一文看懂......
回复
使用道具
举报
变色卡
千斤顶
年少的少年
年少的少年
当前离线
积分
68282
66
主题
148
帖子
6万
积分
大佬
积分
68282
收听TA
发消息
发表于
昨天 10:41
|
显示全部楼层
划重点:
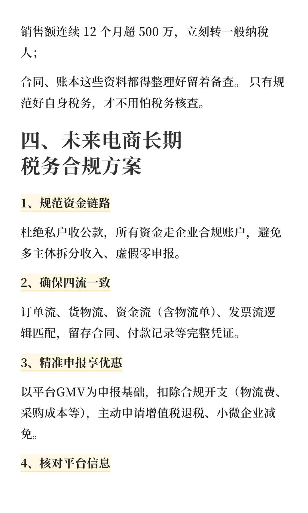
小规模超500万的当期就按一般纳税人征13%增值税!
回复
使用道具
举报
返回列表
发新帖
高级模式
B
Color
Image
Link
Quote
Code
Smilies
您需要登录后才可以回帖
登录
|
立即注册
本版积分规则
发表回复
回帖并转播
回帖后跳转到最后一页